- The Prime Cognis Vault -
Name
Size
Description
Parent Directory
-
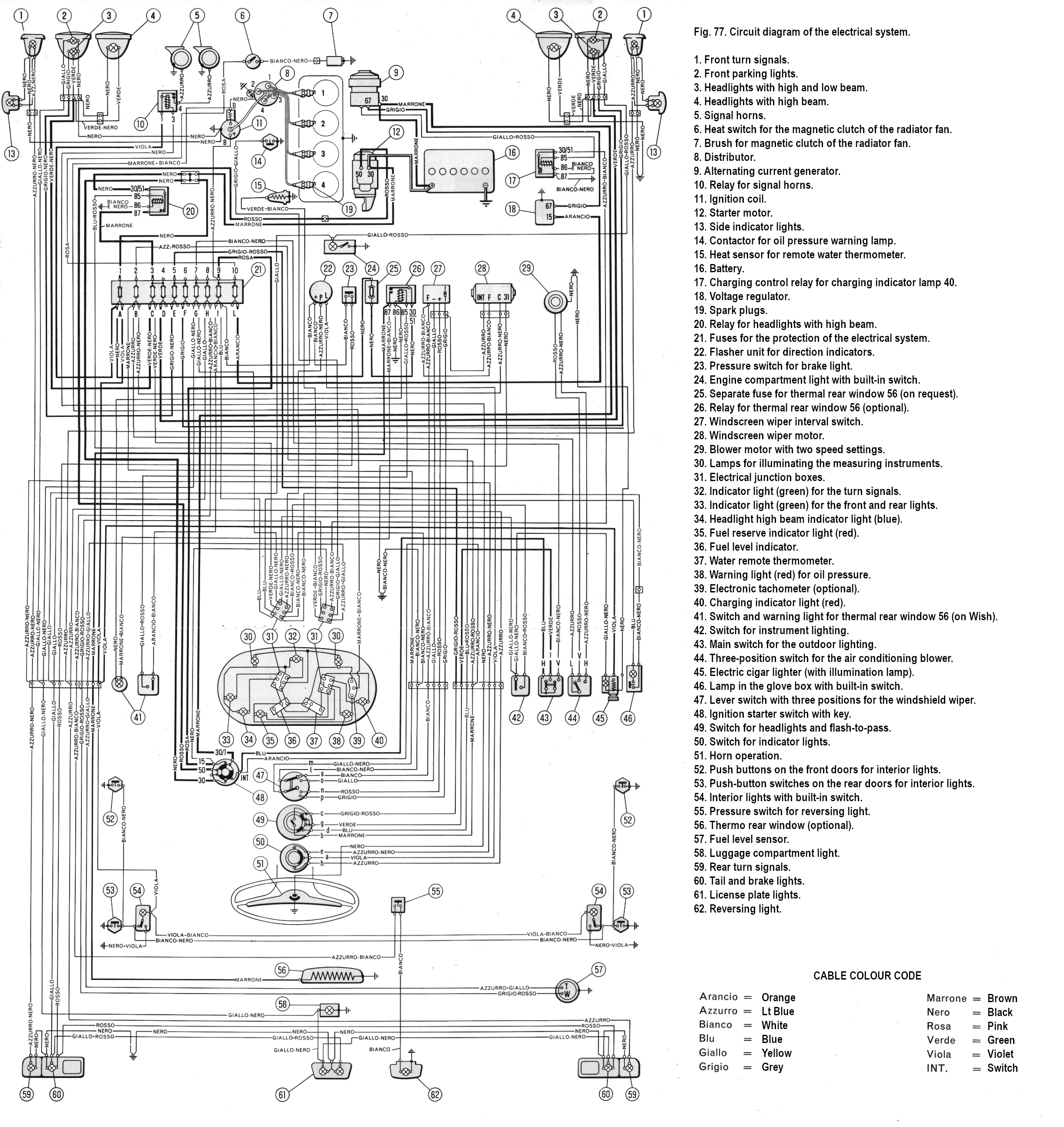
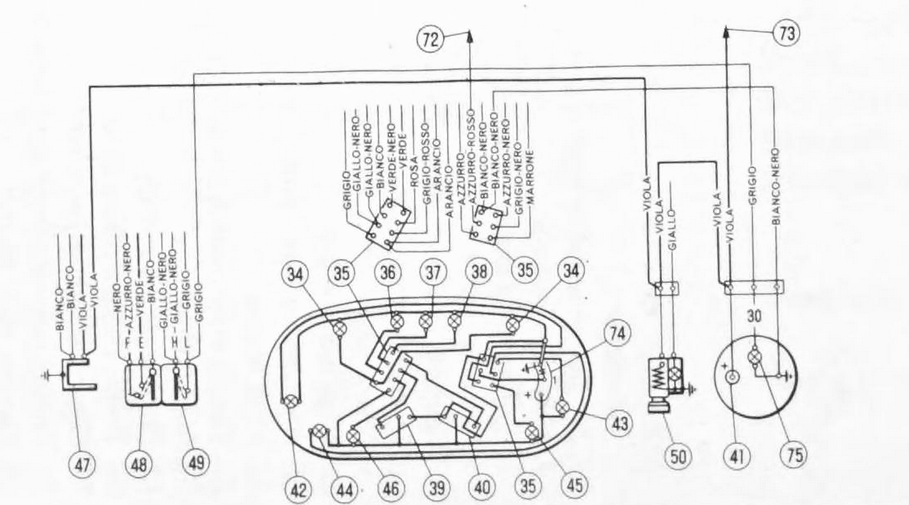
124_wiring_diagram_english.png
2.4M
124_wiring_diagram_english.xcf
8.8M
125 Dash pinout.png
328K
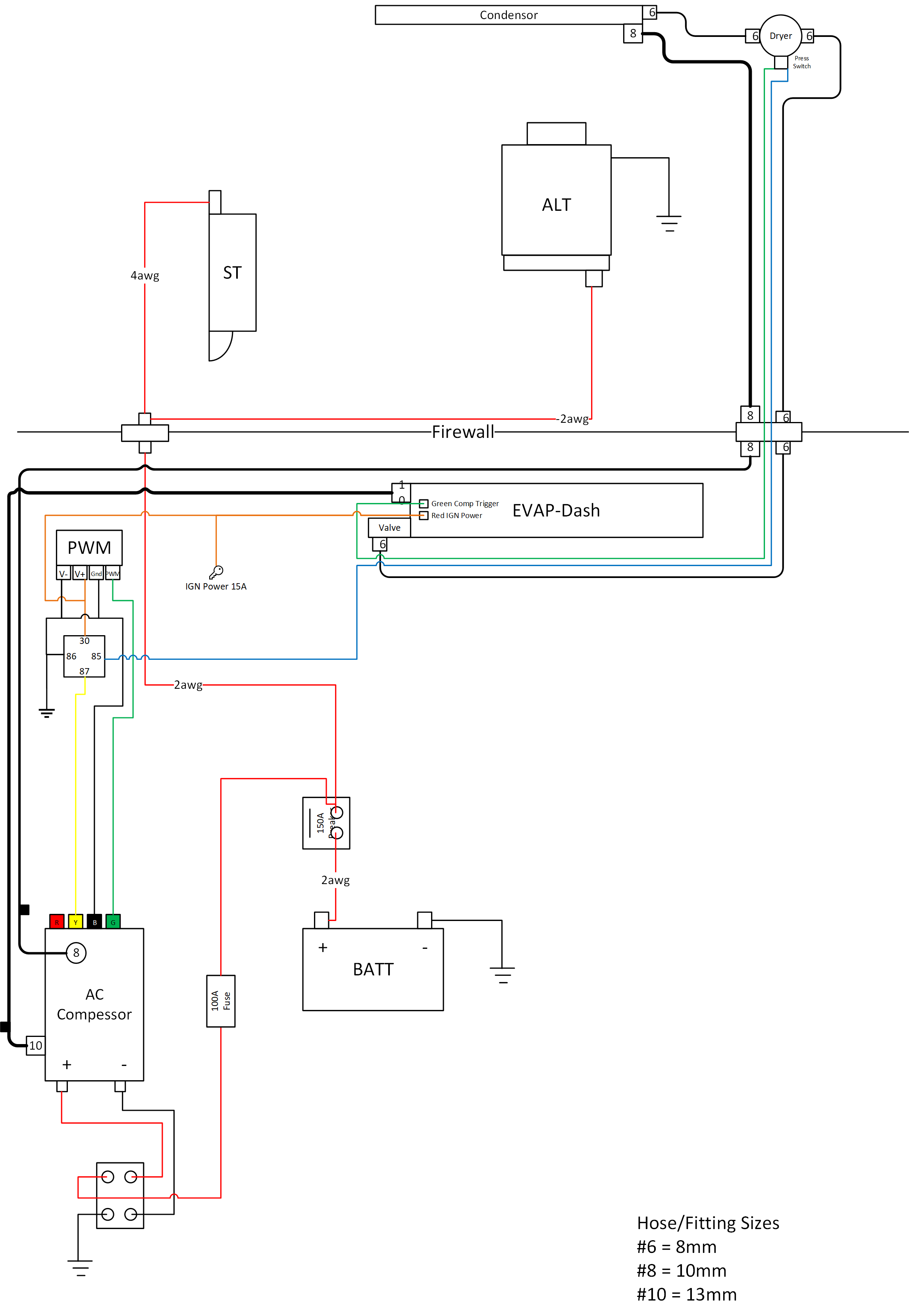
AC Wiring and Plumbing Layout.png
132K
BRW105BADD5F5F9_000546.pdf
450K